February 2024 - SFIA update
SFIAv9 | Simplified URLs | SFIA users in New Zealand | Cyber security
Estimated reading time: 1 minutes 45 seconds
Contents
- SFIA 9 tracker / Prototypes for generic attributes and levels of responsibility
- Simplified URLs for quick access to SFIA skills
- Improvements to website search
- SFIA - a framework for cyber security skills
- Contribution from SFIA users in New Zealand
SFIA 9 tracker / Prototypes for generic attributes and levels of responsibility
- We share the change requests and the the proposed updates and other actions on the website
- For SFIA 8 - all skills were edited for readability, which included adding 'Guidance notes' for all skills and creating a short description of each skill. This was well received by SFIA users.
- So for SFIA 9 - we will do something similar for the levels of responsibility and generic attributes
- We have some early prototypes available (these are subject to change) -
- Helping you plan for a new version of SFIA
- Before publishing a new version - all proposed changes are made public for further comment using a beta release
- We will also estimate the scale of the change and the likely impact on current SFIA users so that you can make informed choices
Simplified URLs for quick access to SFIA skills
Many employers and other SFIA users embed links to SFIA skills in their web pages and other documents. To help them, we've upgraded the URL scheme for accessing SFIA skills pages. This enhancement is designed to:
- Enable rapid access to specific skills using predictable URLs.
- Facilitate the creation of links to SFIA skills in your documents, webpages, and applications.
- Provide longevity for your embedded links with future SFIA versions.
How to Use the New Scheme
For direct access to a skill, you can now use structured URLs like:
- For version 8 of the INOV skill:https://sfia-online.org/en/skillcode/8/INOV
- In German: https://sfia-online.org/de/skillcode/8/INOV
- In Spanish: https://sfia-online.org/es/skillcode/8/INOV
Or without specifying a version number, which redirects to the current version:
Language Flexibility
Access a skill without specifying a language, and the system will redirect you to your preferred language version, defaulting to English if unavailable. For instance:
- Go to the Spanish homepage: https://sfia-online.org/es
- Find the INOV skill: https://sfia-online.org/skillcode/INOV. This will redirect you to the Spanish version of this skill.
- Now go to the Dutch homepage: https://sfia-online.org/nl/
- Find the INOV skill again: https://sfia-online.org/skillcode/INOV. There is no Dutch version of this skill, so it will redirect you to the English version.
Improvements to website search

- The search page has been updated
- You can specify a search for
- SFIA framework content (e.g. skills or levels of responsibility, generic attributes)
- or for supporting guidance - by selecting to search for a 'Page'
The search results have been streamlined to enhance readability- The search defaults to SFIA 8 content - but this can be easily altered to select all content on the site
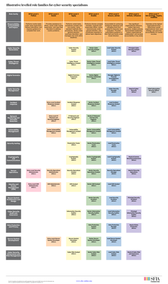
SFIA - a framework for cyber security skills
Cyber security continues to be a significant area of interest for current and potential SFIA Users. We have published a 'home page' for SFIA and cyber security and are developing SFIA mappings for a number national/international cyber security role frameworks.
UK Cyber Security Council
- The UK Cyber Security Council (UK CSC) are now SFIA Partners
- Below is an illustration of using SFIA levels for role families aligned to cyber security specialisms
NICE
- mapping SFIA skills to NICE cyber security roles - which work alongside the NIST CSF
- we have a video explaining the approach
ENISA ECSF professional role profiles
- We have developed a mapping of SFIA skills and potential levels to the 12 European Cyber Security Skills role profiles published by ENISA.
- SFIA mapping to ENISA ECSF professional role profiles
SFIA Partners in the field of cybersecurity
- ISC2, CIISec, CompTIA, ISACA, SANS | GIAC, UKCSC, and CREST.
Contribution from SFIA users in New Zealand
Many thanks to the great input from a number of SFIA users based in New Zealand. In a series of workshops facilitated by Daniel Merriott they have come up with wide range of ideas for updates to the SFIA framework. Highlighted topics include:
- Records/Information Management
- People Management & Development
- Organisational Change/Design/Implementation
- Review of Level Descriptors for some skills
- IT Service Management
- IT Infrastructure/Support
- Testing
Thank you for shaping the future of SFIA through your ongoing participation and feedback.
Please get in touch. Click below to send an email.
SFIA Updates Manager


