Visualising career paths with SFIA
Some ideas and examples to help employers create their own career path diagrams.

The Australian Public Service Commission and the Digital Transformation Agency have created an online tool which has been very popular in helping employers visualise a range of career paths for around 200 roles.
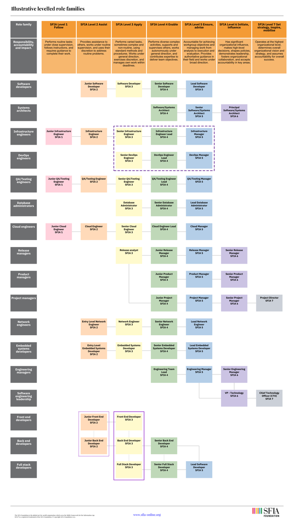
Inspired by this we have created some visuals which align career paths with SFIA levels and descriptions. Click on the images below for a hi-res pdf document. If there is interest we can create Powerpoint and miro templates for these diagrams too.
SFIA – designed for flexibility
- Tailor to your organisation design
- Support for flexible career paths and role definitions– common language for all roles
- Integrates professional skills and behaviours/soft skills
- Mapping to a broad range of industry frameworks
Tailor to your organisation design
- Your functions, your teams and your job design
- Your job titles and pre-fixes for career pathing
- Your sourcing strategy / your mix of in-house and third-party capabilities
- Design a new operating model and/or align to current roles and teams
- Align SFIA defined skills and competencies to your own technical architecture and toolsets
- Support for flexible career paths and role definitions–one framework for all of your digital, data and technology roles – enabling internal mobility
Leverage the benefits of SFIA levels
- SFIA levels offer a practical tool for designing jobs and organisational structures and career pathways
- They provide a clear and structured approach to defining roles, responsibilities, and skill sets.
- SFIA levels show incremental differences, allowing for career progression and individual growth within roles.
- Each SFIA level focuses on responsibility, accountability, and impact required in a role.
- Understanding SFIA levels helps identify necessary competencies.
- Ensuring the right people are in the right roles contributes to overall organisational success.
Tailoring - Use SFIA levels to create a job architecture
- Understand the SFIA Levels
- Start by understanding the SFIA levels and what they represent. This includes the responsibilities, impact, and accountability associated with each level.
- Analyse the roles/jobs
- Consider their responsibilities, the complexity of their tasks, their level of independence, and their impact on the organisation.
- Map the jobs/roles to SFIA Levels
- Map each role to an appropriate SFIA level.
- The same job/role might be performed at different levels depending on the complexity of the tasks and the level of responsibility.
- Consider career progression
- Consider the potential for career progression. This might involve creating multiple levels of the same job, each associated with a different SFIA level.
- Use descriptive prefixes
- Typically used to distinguish between different levels of the same job. These prefixes should provide an indication of the level of responsibility and complexity associated with the job.
- Generally - prefixes are specific to a role/career family.
- Review and adjust
- Continually review and adjust the job architecture as needed. This could be in response to changes within the organisation or updates to the SFIA framework.
Tailoring – fine tune SFIA skills and skill levels
The SFIA framework provides...
- detailed industry-proven descriptions of skills & competencies which are needed for your jobs and roles
Employers are best placed to…
- design & name jobs/roles, provide career pathways, create job descriptions
Use the generic mapping to get you started and tailor SFIA skills and/or SFIA levels to your job design
- use your role/job names, your role/job definitions and your career steps
Illustrative examples - click each for hi-res pdf
Get in touch for more information and/or you are interested in Powerpoint or miro templates.




